Di seguito una rappresentazione grafica dell’organigramma attualmente in essere.
Cliccando sul seguente link è possibile invece visualizzare la documentazione completa e approfondita aggiornata al 2024.

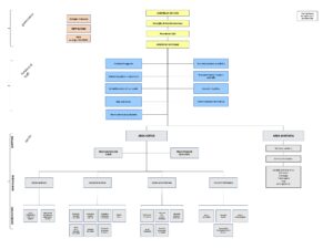
Di seguito una rappresentazione grafica dell’organigramma attualmente in essere.
Cliccando sul seguente link è possibile invece visualizzare la documentazione completa e approfondita aggiornata al 2024.
